官宣:华为车BU归入消费者业务管辖,内部称谁再建言造车将调离岗位

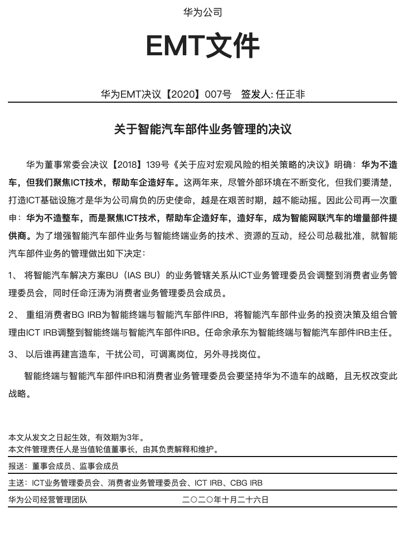
11月25日,华为在内部社区心声社区刊发决议文件,宣布华为智能汽车业务车BU由ICT业务管理委员会,调整为归入消费者业务管理委员会管辖。
同时,华为在内部重申不造车。
内部称:“以后谁再建言造车,干扰公司,可调离岗位,另外寻找岗位。”
从文件落款可见,车BU的这一调整在内部已于上月开始执行。
1、 将智能汽车解决方案BU(IAS BU)的业务管辖关系从ICT业务管理委员会调整到消费者业务管理委员会,同时任命汪涛为消费者业务管理委员会成员。
2、 重组消费者BG IRB为智能终端与智能汽车部件IRB,将智能汽车部件业务的投资决策及组合管理由ICT IRB调整到智能终端与智能汽车部件IRB。任命余承东为智能终端与智能汽车部件IRB主任。
3、 以后谁再建言造车,干扰公司,可调离岗位,另外寻找岗位。
智能终端与智能汽车部件IRB和消费者业务管理委员会要坚持华为不造车的战略,且无权改变此战略。
汽车之心·行家说第 41 期预告

本文为汽车之心原创文章,作者:汽车之心,如需转载,请联系授权。违规转载法律必究。
0
0
分享
好文章,需要你的鼓励












参与评论
请您注册或者登录汽车之心社区账号即可发表回复
去登录
相关评论(共0条)
查看更多评论